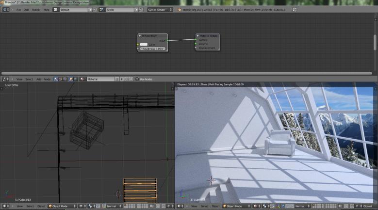
BlenderWeekend Work by kbosherSeptember 17, 2012September 17, 2012 Leave a Comment on Weekend Work Another fun project I have been working on. Share this: Share on X (Opens in new window) X Share on Facebook (Opens in new window) Facebook Share on Pinterest (Opens in new window) Pinterest Like Loading... Related